软考备考每日试题(240106)
小羊
2024-01-06 00:01:22每期慧翔天地小编都会附上5~10道软考综合测试题,以帮助大家达到练习的效果,本期软考试题答案会附加在下一期的结尾。大家如果想了解2023年软考考试报考流程、报考时间、报考要求、软考报考费用、软考成绩查询、软考报考资格测评等等均可访问站内进行了解。
软考中高项备考刷题交流QQ群:221801769(点击一键加群)
1、风险相关的项目文件随着定量风险分析产生的信息而更新,()不是在定量风险分析过程中产生的。
A、风险评级和分值
B、量化风险优先级清单
C、项目的概率分析
D、实现成本和时间目标的概率
2、实施()是企业落实《中国制造2025》战略规划的重要途径。
A.大数据
B.云计算
C.两化深度融合
D.区块链
3、关于整体变更控制的描述,不正确的是()。
A、项目的任何干系人都可以提出变更请求 慧翔天地
B、项目经理可以是变更控制委员会(CCB)的成员 慧翔天地
C、整体变更控制过程贯穿项目始终,CCB对此负最终责任 慧翔天地
D、整体变更控制的主要作用是降低因未考虑变更对整个项目计划的影响而产生的风险 慧翔天地
4、Web服务(web service)的主要目标是跨平台的操作性,它有许多适用场合。但某些情况下,Web服务也会降低应用程序的性能。下列情况中,()不适合采用Web服务作为主要的系统集成技术。
A.B2B集成
B.集成不同语言编写的在不同平台上运行的应用程序
C.跨越防火墙
D.构建单机应用程序
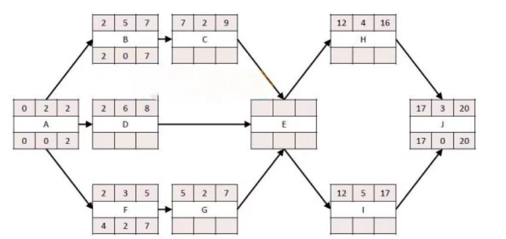
5、某项目的网络图如下,活动D的自由浮动时间为()天

A、0
B、1
C、2
D、3
(240105)答案
6、D
7、B
8、D
9、C
10、C




PM、PMP、PMO分别都是什么 以及三者的关系
pmp证书是不是烂大街了
PMP证书在国内挂靠一年多少钱
23个项目管理经典案例——一个成功的项目管理
手把手教你excel项目进度管理表甘特图
pmo是什么职位 有哪些工作职责
PMP十大培训机构哪个好
什么是ACP?ACP的含金量高吗?