软考备考每日试题(240512)
小羊
2024-05-12 00:01:22每期慧翔天地小编都会附上5~10道软考综合测试题,以帮助大家达到练习的效果,本期软考试题答案会附加在下一期的结尾。大家如果想了解软考考试报考流程、报考时间、报考条件、报考费用、软考报考资格测评等等均可访问站内进行了解。
软考中高项备考刷题交流QQ群:221801769(点击一键加群)
6、( )is a measure of schedule performance expressed as the difference between the earned value and the planned value.
A、Schedule variance(SV)
B、Cost variance(CV)
C、Actual cost(AC)
D、Earned value(EV)
7、( )收集并评估证据以决定计算机系统是否有效做到?;ぷ什?、维护数据完整、完成组织目标,同时最经济的使用资源。
A.系统复用
B.系统审计
C.系统集成
D.系统维护
8、( )is a process of developing a detailed description of the project and product
A、collect requirements
B、Definition scope
C、validate scope
D、Control range
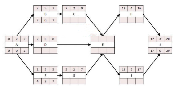
9、某项目的网络图如下,活动D的自由浮动时间为( )天

A、0
B、1
C、2
D、3
10、我国信息技术相关的国家标准由( )归口。
A.金标委
B.通校委
C.信标委
D.国标委
(240511)答案
1、C
2、D
3、C
4、C
5、D




PM、PMP、PMO分别都是什么 以及三者的关系
pmp证书是不是烂大街了
PMP证书在国内挂靠一年多少钱
23个项目管理经典案例——一个成功的项目管理
手把手教你excel项目进度管理表甘特图
pmo是什么职位 有哪些工作职责
PMP十大培训机构哪个好
什么是ACP?ACP的含金量高吗?