PMP中的冲突解决套路,你都懂吗?
慧翔天地
2020-04-21 17:53:25我们在学习PMP时,或考取PMP证书之后,工作中遇到冲突,解决冲突主要用到一个重要工具“冲突管理”,“冲突管理”是“人际关系与团队技能”中的重要方法。
该工具在PMBOK以下六个过程中出现过,分别是:
4.1制定项目章程;
4.2制定项目管理计划;
9.4建设团队;
9.5管理团队;
10.2管理沟通;
13.3管理相关方参与。
在项目环境中,冲突不可避免。有冲突属于正常,没有冲突属于超常。冲突的来源包括组织政策、项目优先级、资源稀缺、特殊化、遗留问题、沟通不畅,以及个人工作风格差异等。针对团队内部的冲突,通过建立并执行团队章程(包含团队基本规则)、团队规范及成熟的项目管理实践(如沟通规划和角色定义),可以减少冲突的数量。
关于冲突解决的三大原则
成功的冲突管理可提高生产力,改进工作关系。同时,如果管理得当,意见分歧有利于提高创造力和改进决策。
就冲突解决中,应该遵循三大原则:
前列、由项目团队成员负责解决;如果冲突升级,项目经理应提供协助,促成满意的解决方案,采用直接和合作的方式。
第二,尽早并且通常在私下处理冲突,如果破坏性冲突继续存在,则可使用正式程序,包括采取惩戒措施。
第三,对事不对人。
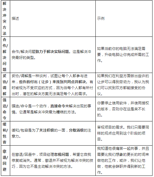
冲突解决的五种方法
冲突解决方法,每种都有各自的作用和应用场景,没有对错,没有好坏之分。
撤退/回避。从实际或潜在冲突中退出,将问题推迟到准备充分的时候,或者将问题推给其他人员解决。比如开周会的时候,突然两个项目成员就技术问题发生冲突,项目经理告诉会后在另行讨论。
缓和/包容。强调一致而非差异;为维持和谐与关系而退让一步,考虑其他方的需要。比如赤壁之战孙刘两家各有嫌隙,但是为了对抗曹操这个共同的敌人,就先不去考虑双方的分歧,于是联合成功。
妥协/调解。为了暂时或部分解决冲突,寻找能让各方都在一定程度上满意的方案,但这种方法有时会导致“双输”局面。比如:去菜市场买菜,我们打算10块钱买到,卖方想20块钱卖,最后,15块钱成交。
强迫/命令。以牺牲其他方为代价,推行某一方的观点;只提供赢—输方案。通常是利用权力来强行解决紧急问题,这种方法通?;岬贾隆坝洹本置?。比如遇到紧急或阻止违反原则的事情,快速做出决定,执行某一方的观点/方案。
合作/解决问题。综合考虑不同的观点和意见,采用合作的态度和开放式对话引导各方达成共识和承诺,这种方法可以带来双赢局面。比如:面对冲突,各方开会协商解决。

项目经理解决冲突的能力往往决定其管理项目的成败。不同的项目经理可能采用不同的解决冲突方法。
影响冲突解决需要考虑的因素:
冲突的重要性与激烈程度;
解决冲突的紧迫性;
涉及冲突的人员的相对权力;
维持良好关系的重要性;
永久或暂时解决冲突的动机。
有水平的领导是讲故事,没水平的决策者是讲道理。真理是越辩越明,但是,道理通常越讲越不清楚,甚至导致冲突。作为PMP人员掌握冲突解决套路,将能促进项目团队协作,提高效率,提升相关方满意度。
PMP备考学习交流QQ群:667625965(点击一键加群,进群获取报名优惠)





PM、PMP、PMO分别都是什么 以及三者的关系
pmp证书是不是烂大街了
PMP证书在国内挂靠一年多少钱
23个项目管理经典案例——一个成功的项目管理
手把手教你excel项目进度管理表甘特图
pmo是什么职位 有哪些工作职责
PMP十大培训机构哪个好
什么是ACP?ACP的含金量高吗?