软考备考每日试题(211105)
慧翔天地
2021-11-05 15:29:40每期慧翔天地小编都会附上5~10道软考综合测试题,以帮助大家达到练习的效果,本期软考试题答案会附加在下一期的结尾。大家如果想了解2022年软考考试报考流程、报考时间、报考要求、软考报考费用、软考成绩查询、软考报考资格测评等等均可访问站内进行了解。
46、在缩短工期时,不正确的措施是:()。
A、赶工,投入更多的资源或增加工作时间
B、降低质控要求,减少问题,减少返工
C、使用出色资源或经验更丰富的人员
D、快速跟进,并行施工,缩短关键路径长度
47、关于成本的描述,不正确的是:()。
A、产品全生命周期的权益总成本包括开发成本和运维成本
B、项目团队工资属于直接成本,税费属于间接成本
C、管理储备是包含在成本基准之内的一部分预算
D、应急储备是用来应付已经接受的已识别风险的一部分预算
48、成本管理计划中不包括()。
A、绩效测量规则
B、测量单位
C、控制临界值
D、WBS
49、()利用历史数据之间的统计关系和其它变量进行项目成本估算。
A、参数估算
B、类比估算
C、自上而下估算
D、三点估算
50、某项目计划工期60天,当项目进行到50天的时候,成本绩效指数为80%,实际成本为180万元,当前计划成本为160万元,该项目的绩效情况为:()。
A、CPI>1,SPI>1
B、CPI<1,SPI<1
C、CPI>1,SPI<1
D、CPI<1,SPI>1
?。?11104)答案
41、答案:C
解析:此题考查项目范围确认的工具与技术:检查。检查是指开展测量、审查与确认等活动,来判断工作和可交付成果是否符合需求和产品验收标准,是否满足项目干系人的要求和期望。
42、答案:B
解析:根据变更控制的流程,首先应该提出变更申请,一定要熟记:有变更,走流程。
43、答案:A
解析:B、C、三个选项都不是项目章程的内容,故答案选A。
项目章程的主要内容包括:
(1)概括性的项目描述和项目产品描述。
(2)项目目的或批准项目的理由,即为什么要做这个项目。
(3)项目的总体要求,包括项目的总体范围和总体质量要求。
(4)可测量的项目目标和相关的成功标准。
(5)项目的主要风险,如项目的主要风险类别。
(6)总体里程碑进度计划。
(7)总体预算。
(8)项目的审批要求,即在项目的规划、执行、监控和收尾过程中,应该由谁来做出哪种批准。
(9)委派的项目经理及其职责和职权。
(10)发起人或其他批准项目章程的人员的姓名和职权。
44、45、答案:C、A
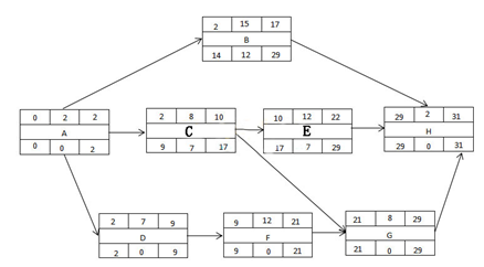
解析:该题目完整网络图如下:
E活动的自由时差=紧后工作最早开始时间-本I作的最早完成时间=29-22=7,
E活动的总时差=E活动的最迟开始时间一E活动的最早开始时间=17-10=7
故E活动的总时差和自由时差都是7。






PM、PMP、PMO分别都是什么 以及三者的关系
pmp证书是不是烂大街了
PMP证书在国内挂靠一年多少钱
23个项目管理经典案例——一个成功的项目管理
手把手教你excel项目进度管理表甘特图
pmo是什么职位 有哪些工作职责
PMP十大培训机构哪个好
什么是ACP?ACP的含金量高吗?