关于2023年3月18日PMI认证考试考场等相关事项的通知
小羊
2023-03-15 14:06:21PMP项目管理专业人士资格认证是由美国项目管理协会(Project Management Institute,简称PMI)发起的。PMP作为全球认可的项目管理认证证书,拥有着前沿的项目管理知识体系,它严格评估项目管理人员知识技能是否具有高品质的资格认证考试。关于2023年3月18日PMI认证考试考场等相关事项的通知,慧翔天地小编在这里跟大家简单聊一聊。
PMP备考学习交流QQ群:667625965(点击一键加群,进群获取报名优惠)
一、关于准考信下载
为确保您顺利进入考场参加3月份考试,请及时登录本网站个人系统下载并打印准考信,准考信下载时间为2023年3月14日-3月18日。如通过以上方式无法查找准考信,请您及时拨打所在考点老师联系电话,如有特殊问题,请发送邮件至chinapm@citef.org.cn。
二、关于考场座位图和考场地址确认
请提前登录本网站个人系统查看您所在的考场安排信息。
三、关于考场规定
1.考试日期:2023年03月18日
2.考试时间:
(1)各考试科目对应的考试时间如下,请考生仔细了解。

(2)考试当天建议考生尽早到达考点,参加考试的考生建议在开考前一个小时抵达考场,上午场考试会在8:30准时开始,下午场考试会在14:30准时开始。但请注意,为确保考生顺利完成检查并参加考试,部分人数较多的考点需要提早开始进行入场检查,请考生按照所在考点通知的入场时间,提前到达考点。
(3)考试开始前20分钟,考场内统一宣读/播放考试注意事项及答题卡填写指导语,指导语将只宣读一次。监考老师不会为迟到考生另行宣读指导语。
(4)正式考试开始15分钟后,考场停止签到,晚于规定时间到达的考生一律不得进入考场。
(5)开考后迟到入场的考生,损失的答题时间不会给予额外补足。
友情提示:考生需在考试当天现场再次确认考场地址。
3.考生须携带的材料清单
本次考试考生需携带的材料清单如下:

可接受的证件类型见下文
具体的考生证件要求和健康管理要求见下文,请务必阅读。
4.考试证件要求
(1)入场时,考生必须同时出示纸质准考信和个人真实、有效、带照片的身份证件原件,两者缺一不可。入场时出示的身份证件类型应与报名时使用的证件一致。
未携带纸质准考信或身份证件原件的考生,将不允许参加考试。
(2)可接受的身份证件类别包括:
居民身份证
护照
军官证
港澳居民居住证
台湾居民居住证
港澳居民来往内地通行证
台湾居民来往大陆通行证
(3)考生请注意提前检查身份证件的有效期,及时更换到期的证件。考试当天持过期身份证件的考生,将不允许参加考试。
(4)居民身份证更换中或居民身份证遗失的考生,可凭有效期内的临时身份证入场考试。但公安局开具的身份证更换凭条等不能作为身份证件参加考试。
四、考生健康管理要求
1.考生要做好自己健康前列责任人,考前尽量减少不必要的外出、聚集和人员接触,坚持科学佩戴口罩、勤洗手,做好卫生防护。
2.参加考试时,请考生自备一次性使用医用口罩及以上级别口罩,除接受身份核验时按要求摘下口罩外,进出考点及考试期间建议全程规范佩戴口罩,做好个人防护。
3.考试期间,考生如出现发热等身体不适状况,应及时向监考人员报告,并服从监考人员安排。
4.各地如有防疫要求,考生在遵守上述要求的基础上,仍须遵守当地相关要求。考生参加考试前,应关注本网站和考点通知,做好相关计划。
5.本网站此前公布的《PMI项目管理资格认证考试防疫相关事项考生告知书(2023年3月考试)》不再执行。
6.考试疫情如有其他变化,基金会将灵活调整考生健康管理要求,并在网站发布,请及时关注。
五、重要注意事项
1.PMI明确规定:不允许考生使用自带文具,包括自带的笔、削笔刀、橡皮、笔袋、计算器和草稿纸等。
2.本次考试考场内为每位考生配备全新2B铅笔、橡皮和草稿纸。如文具有缺损或考试过程中如需更换铅芯等,请向监考老师举手示意??己笄肟忌救耸褂霉奈木叽?,考场不予回收。
重要提示:本次考试除PgMP考试外,其他考试科目不允许使用计算器,因此考场不配备计算器(除PgMP考试)。
3.考生禁止携带手表、手机及其他具备收录、储存、记忆功能的电子设备入场。违禁物品包括但不仅限于:iWatch、iPad、录音笔、可录像眼镜、具有扫描、拍照、录音录像功能的任何电子设备等。
4.考生在进入考场前必须关闭手机电源,关闭手机闹铃。进入考场后需将所有个人物品,包括自带文具、自备草稿纸、书籍资料、食品饮料、手机等电子设备全部放入携带的包内,并统一存放在指定的物品存放处。
5.一旦考中发现携带任何禁止携带物品至座位者,或临时离场期间被查出随身携带或使用通讯工具者,将按违规处理。监考老师有权停止其考试,并将违纪行为记录上报PMI进行后续处置。
6.考试过程中所有内容的填写及答题卡的填涂均要求使用考场提供的2B铅笔完成。
7.所有答案必须填涂在答题卡上,书写在试卷或草稿纸上的答案将不予判分??际圆簧瓒钔馓钔看鹛饪ǖ氖奔洌ㄒ榭忌苯釉诖鹛饪ㄉ咸钔?。
8.考前请仔细阅读《答题卡填写说明》,考试时务必按规范认真填涂。注意:如考生填涂不规范,或个人信息填涂错误,可能导致答题卡不能准确识别从而影响个人成绩。
9.考生的准考信上增加了考场信息查询二维码??忌稍诳汲⌒畔⒉檠翱诳牌诩洌?月17日下午13:00-3月18日下午18:30),通过手机自助扫描二维码查询具体考场信息。
考生最终所在的考场及其地址,以考试当天现场扫描准考信上的二维码查询结果或考点张贴的考生名单为准。
下面有完整版《考生须知》、《答题卡填写说明》和《考场信息自助查询指南》,请考生在考前仔细阅读。
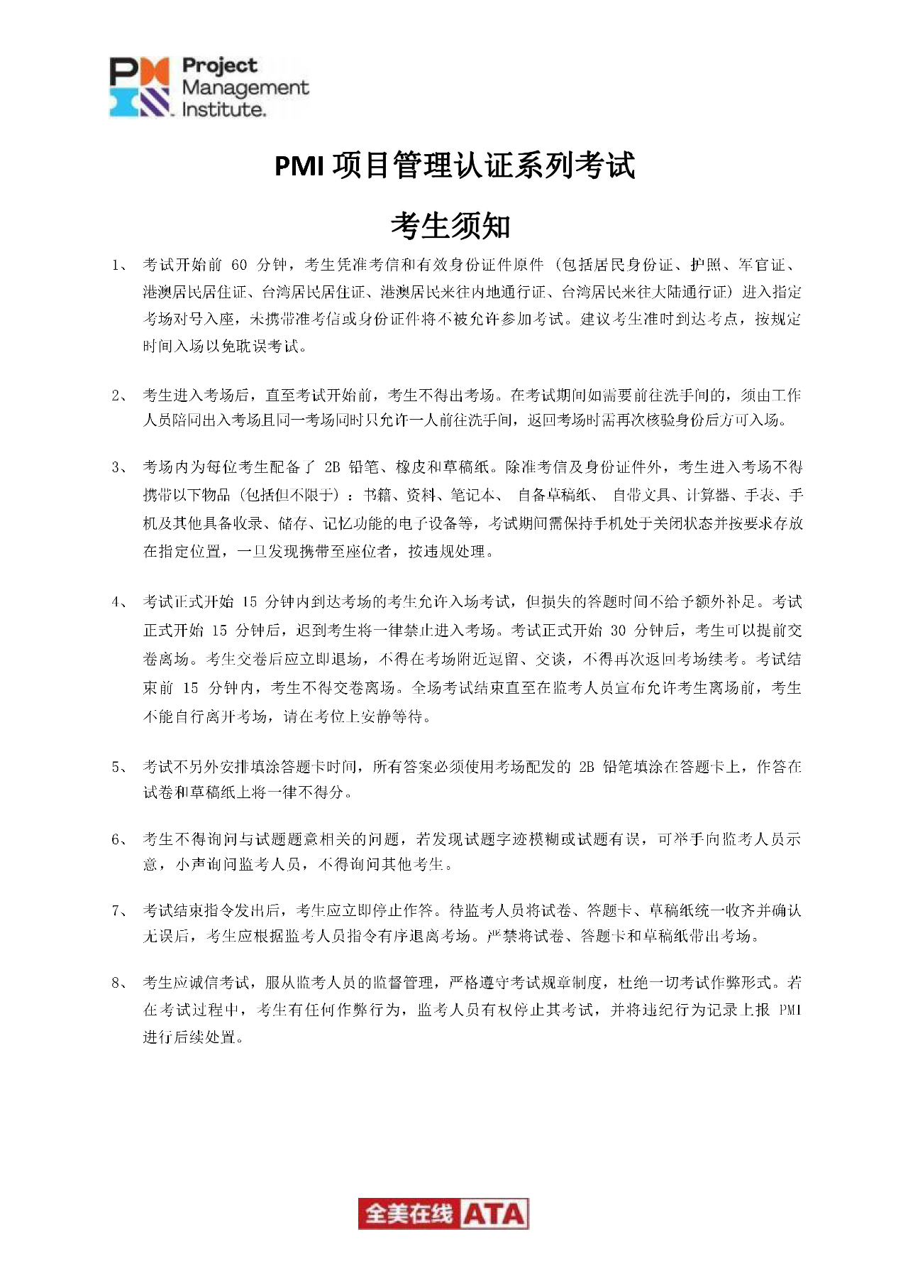
考生须知

答题卡填写说明

考场信息自助查询指南






PM、PMP、PMO分别都是什么 以及三者的关系
pmp证书是不是烂大街了
PMP证书在国内挂靠一年多少钱
23个项目管理经典案例——一个成功的项目管理
手把手教你excel项目进度管理表甘特图
pmo是什么职位 有哪些工作职责
PMP十大培训机构哪个好
什么是ACP?ACP的含金量高吗?