2023年8月19日PMP认证考试相关注意事项通知
小羊
2023-08-16 15:25:49PMP认证是项目管理专业人士资格认证,是一种国际型的高级人才管理认证。它的主要考试内容就是项目管理体系知识。针对2023年8月19日PMP认证考试相关注意事项通知,慧翔天地在这里给大家简单介绍一下。
PMP备考学习交流QQ群:667625965(点击一键加群)
各位考生:
为确保参加2023年8月19日PMP项目管理资格认证考试的每位考生都能顺利进入考场参加考试,请完整阅读本通知内容。
一、关于准考信下载
为确保您顺利进入考场参加8月份考试,请及时登录中国国际人才交流基金会网站个人系统下载并打印准考信,准考信下载时间为2023年8月15日-8月19日。
如通过以上方式无法查找准考信,请您及时拨打所在考点老师联系电话,如有特殊问题,请发送邮件至chinapm@citef.org.cn。
二、关于考场座位图和考场地址确认
请提前登录中国国际人才交流基金会网站个人系统查看您所在的考场安排信息。
三、关于考场规定及考试要求
1.考试日期:2023年08月19日
2.考试时间:

(1)考试当天建议考生尽早到达考点,参加考试的考生建议在开考前一个小时抵达考场,考试会在9:00准时开始。但请注意,为确保考生顺利完成检查并参加考试,部分人数较多的考点需要提早开始进行入场检查,请考生按照所在考点通知的入场时间,提前到达考点。
(2)考试开始前20分钟,考场内统一宣读/播放考试注意事项及答题卡填写指导语,指导语将只宣读一次。监考老师不会为迟到考生另行宣读指导语。
(3)正式考试开始15分钟后,考场停止签到,晚于规定时间到达的考生一律不得进入考场。
(4)开考后迟到入场的考生,损失的答题时间不会给予额外补足。
友情提示:考生需在考试当天现场再次确认考场地址。
3.考试证件要求
(1)入场时,考生必须同时出示纸质准考信和个人真实、有效、带照片的身份证件原件,两者缺一不可。入场时出示的身份证件类型应与报名时使用的证件一致。
未携带纸质准考信或身份证件原件的考生,将不允许参加考试。
(2)可接受的身份证件类别包括:
居民身份证
护照
军官证
港澳居民居住证
台湾居民居住证
港澳居民来往内地通行证
台湾居民来往大陆通行证
(3)考生请注意提前检查身份证件的有效期,及时更换到期的证件。考试当天持过期身份证件的考生,将不允许参加考试。
(4)居民身份证更换中或居民身份证遗失的考生,可凭有效期内的临时身份证入场考试。但公安局开具的身份证更换凭条等不能作为身份证件参加考试。
四、重要注意事项
1.PMI明确规定:不允许考生使用自带文具,包括自带的笔、削笔刀、橡皮、笔袋、计算器和草稿纸等。
2.本次考试考场内为每位考生配备2B铅笔、橡皮、计算器和草稿纸。如文具有缺损或考试过程中如需更换铅芯等,请向监考老师举手示意??际越崾?,考场将统一回收配发给考生的文具。
3.考生禁止携带手表、智能手环、手机及其他具备收录、储存、记忆功能的电子设备入场。违禁物品包括但不仅限于:手表、智能手环、蓝牙耳机、平板电脑、录音笔、可录像眼镜、具有扫描、拍照、录音录像功能的任何电子设备等。
4.考生在进入考场前必须关闭手机电源,关闭手机闹铃,关闭一切可能在考试期间发出声音的其他设备。进入考场后需将所有个人物品,包括自带文具、自备草稿纸、书籍资料、食品饮料、手表、手机、智能手环等电子设备全部放入携带的包内,并统一存放在指定的物品存放处。
5.一旦考中发现将任何禁止携带物品带至座位者、或临时离场期间被查出随身携带或使用通讯工具者,将按违规处理。监考老师有权停止其考试,并将违纪行为记录上报PMI进行后续处置。
6.考试过程中所有内容的填写及答题卡的填涂均要求使用考场提供的2B铅笔完成。
7.所有答案必须填涂在答题卡上,书写在试卷或草稿纸上的答案将不予判分??际圆簧瓒钔馓钔看鹛饪ǖ氖奔?,建议考生直接在答题卡上填涂。
8.考前请仔细阅读《答题卡填写说明》,考试时务必按规范认真填涂。注意:如考生填涂不规范、或个人信息填涂错误,可能导致答题卡不能准确识别从而影响个人成绩。
9.考生的准考信上有考场信息查询二维码??忌稍诳汲⌒畔⒉檠翱诳牌诩洌?月18日下午12:00-8月19日下午13:00),通过手机自助扫描二维码查询具体考场信息。
考生最终所在的考场及其地址,以考试当天现场扫描准考信上的二维码查询结果或考点张贴的考生名单为准。
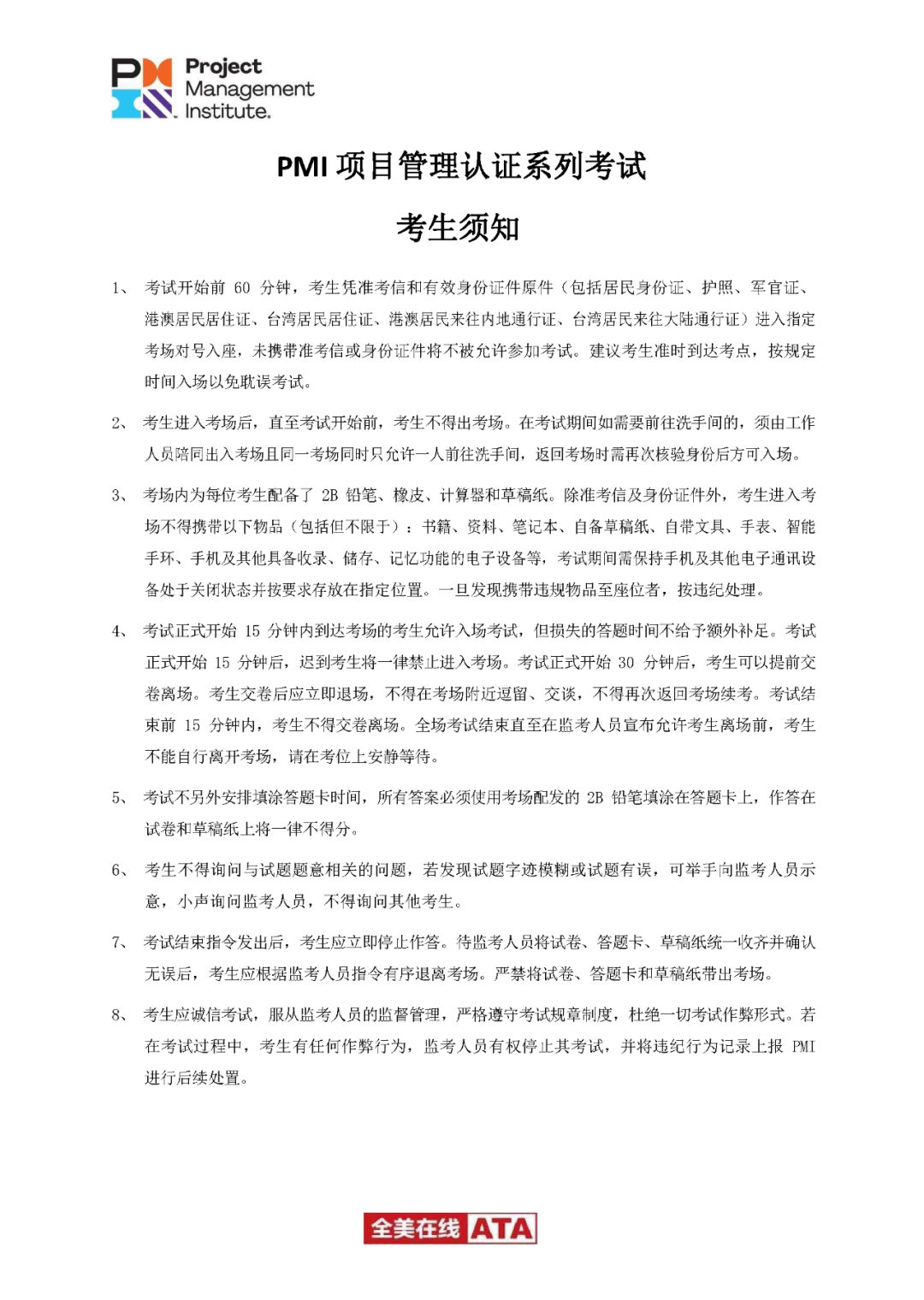
完整版《考生须知》、《答题卡填写说明》和《考场信息自助查询指南》见下图:








PM、PMP、PMO分别都是什么 以及三者的关系
pmp证书是不是烂大街了
PMP证书在国内挂靠一年多少钱
23个项目管理经典案例——一个成功的项目管理
手把手教你excel项目进度管理表甘特图
pmo是什么职位 有哪些工作职责
PMP十大培训机构哪个好
什么是ACP?ACP的含金量高吗?