软考备考每日试题(240119)
小羊
2024-01-19 09:51:19每期慧翔天地小编都会附上5~10道软考综合测试题,以帮助大家达到练习的效果,本期软考试题答案会附加在下一期的结尾。大家如果想了解2024年软考考试报考流程、报考时间、报考要求、软考报考费用、软考成绩查询、软考报考资格测评等等均可访问站内进行了解。
软考中高项备考刷题交流QQ群:221801769(点击一键加群)
6、在面向对象系统分析与设计中,()使得在多个类中可以定义同一个操作或属性名,并在每个类中可以有不同的实现。
A、继承
B、多态
C、复用
D、组件
7、Internet通过()协议可以实现多个网络的无缝连接。
A、ISDN
B、IPv6
C、TCP/IP
D、DNS
8、在物联网的架构中,3G、4G属于()技术。
A、网络层。慧翔天地
B、感知层?;巯杼斓?/p>
C、物理层。慧翔天地
D、应用层?;巯杼斓?/p>
9、某公司有一台Linux文件服务器,多台Windows客户端和Linux客户端。要求任意一个客户端都可以共享服务器上的文件,并且能够直接存取服务器上的文件。客户端和服务器间应该使用()协议。
A.NFS
B.Samba
C.FTP
D.iSCSI
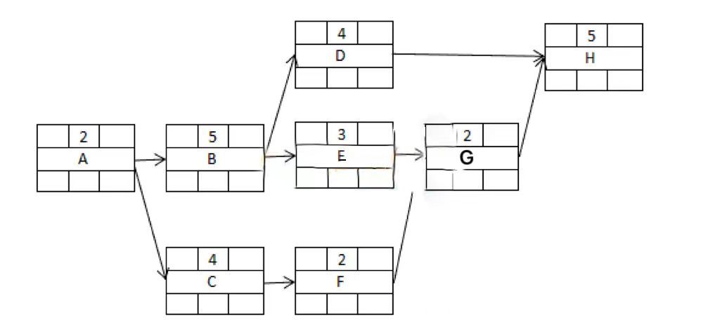
10、下图中活动C的总浮动时间和自由浮动时间分别为()

A.2 0
B.2 1
C.0 2
D.1 1
(240118)答案
1、B
2、A
3、A
4、B
5、D




PM、PMP、PMO分别都是什么 以及三者的关系
pmp证书是不是烂大街了
PMP证书在国内挂靠一年多少钱
23个项目管理经典案例——一个成功的项目管理
手把手教你excel项目进度管理表甘特图
pmo是什么职位 有哪些工作职责
PMP十大培训机构哪个好
什么是ACP?ACP的含金量高吗?