软考备考每日试题(230112)
小羊
2023-01-12 09:34:06每期慧翔天地小编都会附上5~10道软考综合测试题,以帮助大家达到练习的效果,本期软考试题答案会附加在下一期的结尾。大家如果想了解2023年软考考试报考流程、报考时间、报考要求、软考报考费用、软考成绩查询、软考报考资格测评等等均可访问站内进行了解。
软考中高项备考刷题交流QQ群:221801769(点击一键加群)
46、控制项目进度时常用的技术不包括()。
A.趋势分析
B.关键链法
C.统计抽样
D.绩效测量
47、在项目成本控制过程中,采用的成本估算方法不恰当引发成本失控,是由于()。
A.组织制度不健全
B.对项目认识不足
C.技术的制约
D.需求管理不当
48、在()中应明确项目所采用的挣值规则。
A.估算记录
B.成本管理计划
C.项目进度计划
D.项目预算
49、通过在项目计划中添加强制日期解决资金计划和支出之间的差异,属于()。
A.资金储备分析
B.专家判断
C.成本汇总
D.资金限制平衡
50、如果项目的成本预算是1000万,当前的实际成本是500万,挣值是450万,则该项目的成本绩效指数是(),成本绩效为()。
A.0.9成本超支
B.1.1成本节约
C.1.1成本超支
D.0.9成本节约
(230111)答案
41、【试题解析】
项目范围确认是由客户或发起人审查从控制质量过程输出的核实的可交付成果,确认可交付成果已完成并通过正式验收。本过程对可交付成果的确认和最终验收,项目范围确认后应记录项目绩效信息。
【参考答案】C
42、【试题解析】
中级教程第二版P291
控制项目范围的输入:1.项目管理计划;2.需求文件;3.需求跟踪矩阵;4.工作绩效数据;5.组织过程资产。项目管理计划中的范围基准包含WBS词典。
【参考答案】A
43、【试题解析】
中级教程第二版P296
定义活动过程是识别和记录为完成项目可交付成果而需采取的所有活动。主要作用是将工作包分解为活动,作为对项目工作进行估算、进度规划、执行、监督和控制的基础。
【参考答案】D
44、【试题解析】
中级教程第二版P302,项目活动之间的依赖关系:

【参考答案】C
45、【试题解析】
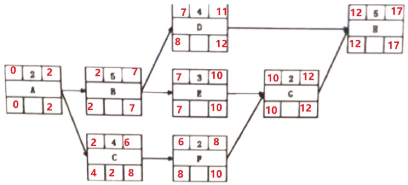
按照视频课程中的推算步骤及在七格图上计算自由时差,总时差公式,先补全七格图,再计算。
从前往后推正推,见数就加,如果有汇聚节点,取大的值。
从后往前推逆推,见数就减,如果有汇聚节点,取小的值。
关键路径是ABEGH,总工期为17天,C的总时差=17-15=2或8-6=4-2=2,F活动前仅有C活动,C的延误必会导致F活动的延迟,C自由时差=0。

【参考答案】A





PM、PMP、PMO分别都是什么 以及三者的关系
pmp证书是不是烂大街了
PMP证书在国内挂靠一年多少钱
23个项目管理经典案例——一个成功的项目管理
手把手教你excel项目进度管理表甘特图
pmo是什么职位 有哪些工作职责
PMP十大培训机构哪个好
什么是ACP?ACP的含金量高吗?