PMI-PMP?
报考条件
报考费用
报考流程
报考时间
成绩查询
证书领取
备考攻略
每日试题
软考
报考条件
报考费用
报考流程
报考时间
成绩查询
证书领取
备考攻略
每日试题
NPDP?
报考条件
报考费用
报考流程
报考时间
成绩查询
证书领取
备考攻略
每日试题
项目管理专业人员评价(CSPM)
报考条件
报考费用
报考流程
报考时间
成绩查询
证书领取
备考攻略
每日试题
PMI-ACP?
报考条件
报考费用
报考流程
报考时间
成绩查询
证书领取
备考攻略
每日试题
项目风险检查表以及风险管理报告(附下载地址)
北京慧翔天地
2019-12-10 18:17:12 点击量:4350
报考资格在线测评
*
*
立即测评
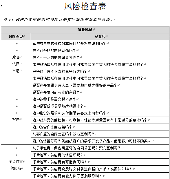
每个项目在启动到收尾都可能会产生一定的风险会导致项目损失,在项目管理里称之为项目风险。因此项目管理人员就需进行风险项目管理,对风险进行提前检查。今天慧翔天地给大家推荐的就是关于项目风险检查表以及风险管理报告。文章尾部会附加下载地址哦。





05-项目风险管理表.doc(全新版)
PMP项目管理行业交流QQ群:667625965(点击一键加群,进群获取更多资料)
项目风险检查表以及风险管理报告(附下载地址)的相关推荐
试听课点击领取
相关产品
热门文章
最新活动





PM、PMP、PMO分别都是什么 以及三者的关系
pmp证书是不是烂大街了
PMP证书在国内挂靠一年多少钱
23个项目管理经典案例——一个成功的项目管理
手把手教你excel项目进度管理表甘特图
pmo是什么职位 有哪些工作职责
PMP十大培训机构哪个好
什么是ACP?ACP的含金量高吗?